½üÈÕ£¬Éú̬»·¾³²¿°ä²¼¡¶ÖлªÈËÃñ¹²ºÍ¹ú¹ÌÌå·ÏÁÏ´«È¾»·¾³·ÀÖη¨(¶©Õý²Ý°¸)(Õ÷Ç󶨼û¸å)¡·£¬ÒýÆð¿í·º¹Ø×¢¡£¶©Õý²Ý°¸³ýÁËÔöÉè³ö²úÕßÔðÈÎÑÓ³¤Ôì¶È¡¢À¬»ø·ÖÀàÔì¶ÈµÈ£¬»¹¶Ô¾ßÌå·£Ôò½øÐÐÁ˶©Õý£¬¶àÏîÎ¥·¨ÐÐΪ·£¿îÌáÉýÖÁ100ÍòÔª£¬Ó¡Ë¢°ü×°ÆóҵΥ·¨³É±¾½øÒ»²½Ôö´ó¡£
³ö¸ñ±ØÒªÖ¸³öµÄÊÇ£¬±¾´Î¡¶¹Ì·Ï·¨¡·¶©Õý²Ý°¸Ôö³¤ÁËÅÅÎÛÐí¿ÉÔì¶È¡¢»·¾³±£»¤Ë°¡¢»·ÔðÏյȶà¸ö·½ÃæÄÚÈÝ£¬²¢³ÁÉê¡°ÑóÀ¬»ø¡±²»ÈÝÁî¡£´Ë±í£¬¶©Õý²Ý°¸»¹ÐÂÔöÇøÓòºÏ×÷ÌõÎÄ£¬Á½È«½¨ÉèÇøÓòÐÔΣÏÕ·ÏÁϼ¯ÖдëÖÃÉèÊ©¡£Ð·¨ÓÐÍûÔÚ2018Äêµ×ÖÁ2019ËêÊ×Õýʽ³ǫ̈¡£
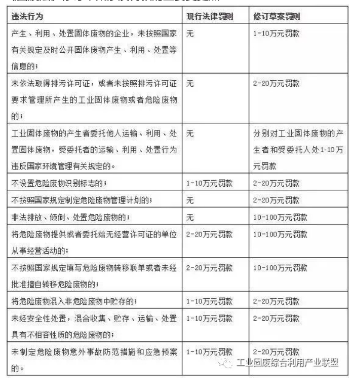
ÐÂÔö¶àÏî·£Ôò£¬×î¸ß·£¿î100ÍòÔª
ÏÖÐÓ×¶¹Ì·Ï·¨¡·×Ô1996ÄêÆðÖ´ÐУ¬2004ÄêµÚÒ»´Î½øÐнϴó·ù¶ÈÅú¸Ä£¬¶øÕâ´ÎÔòÊÇ¡¶¹Ì·Ï·¨¡·Ö´ÐÐ22Äê¼äµÚ¶þ´Î½Ï´ó·ù¶ÈÅú¸Ä¡£¾ÝÏàʶ£¬¡¶¹Ì·Ï·¨¡·¶©Õý²Ý°¸¹²ÁùÕÂ102Ìõ£¬ÆäÖÐÅú¸Ä50Ìõ(²»Ô̺¬½öÅú¸Ä¡°»·¾³±£»¤¡±Îª¡°Éú̬»·¾³¡±µÄÌõ¿î)£¬ÐÂÔö14Ìõ£¬É¾³ý4Ìõ¡£
¶©Õý²Ý°¸Ç¿»¯Á˳ö²úÕßµÄÖ÷ÌåÔðÈΣ¬Ç¿µ÷¹ÌÌå·ÏÁϲúÉúÕßÊǹÌÌå·ÏÁÏÖÎÀíµÄÊ×ÒªÔðÈÎÈË¡£²Ý°¸»¹Ìá³ö¡°³ö²úÕßÔðÈÎÑÓ³¤Ô족£¬½«°Î³ýµçÆ÷µç×Ó²úÆ·ÖÎÀí¾ÑéÎüÄÉÓë¹Ì»¯£¬¼¤Àø³ö²úÕß·¢Õ¹Éú̬Éè¼Æ¡¢³ÉÁ¢»ØÊÕϵͳ£¬Íƽø×ÊÔ´»ØÊÕÀûÓá£
ÖµµÃÒ»ÌáµÄÊÇ£¬¶©Õý²Ý°¸¶Ô²¿ÃÅÎ¥·¨ÐÐΪµÄ·£Ôò½øÐÐÁ˶©Õý£¬¶àÏîÎ¥·¨ÐÐΪµÄ·£¿îÌáÉýÖÁ100ÍòÔª£¬Ò»Ð©ÒÔÍùûÓоßÌå·£ÔòµÄÐÐΪ£¬Ò²¼ÓÉÏÁËÏàÓ¦µÄ·£Ôò¡£
¡¶¹Ì·Ï·¨¡·¶©Õý²Ý°¸Éæ¼°·£¿îµÄÖØÒªµ÷»»µã£º

ÅÅÎÛÆóÒµ¹Ì·Ï´¦Öóɱ¾´óÔö
Õë¶ÔÍ¿ÁÏÐÐÒ·´Ëµ£¬¹Ì·Ï´¦ÖÃÒ²ÊÇ»·±£×ªÐ͵ÄÒ»Ïî³ÁµãÖ®Ò»¡£Ê¹ÓÃÍ¿ÁϽøÐз´¶Ô²ãÍ¿·ó»òÅçÆá¡¢ÉÏÆá¹ý³ÌÖвúÉúµÄ·ÏÁϾÍÊôÓÚΣÏÕ·ÏÁÏ¡£¡¶ÖлªÈËÃñ¹²ºÍ¹ú¹ÌÌå·ÏÁÏ´«È¾»·¾³·ÀÖη¨¡·¶ÔÓÚΣÏÕ·ÏÁϵĽç˵ÊÇÖ¸ÁÐÈë¡¶¹ú¶ÈΣÏÕ·ÏÁÏÃû¼¡·»òÕ߯¾¾Ý¹ú¶È»®¶¨µÄΣÏÕ·ÏÁÏÕç±ð³ß¶ÈºÍÕç±ð²½ÖèÈ϶¨µÄÓµÓÐΣÏÕ¸öÐԵĹÌÌå·ÏÁÏ¡£Òò¶ø£¬Í¿ÁÏÐÐÒµ¹ÌÌå·ÏÁÏ´¦ÖᢷϾɰü×°´¦ÖᢰγýÍ¿ÁÏ´¦ÖõȹÌÌå·ÏÁÏÖÎÀíµÄõè¾¶¾ÍÖµµÃÎÒÃÇÉî¿Ì½øÐÐ̽Çó¡£
¾ÝÏàʶ£¬¹ú¶È»®¶¨ÆóÒµ²úÉúµÄ¹ÌÌå·ÏÁϱØÐë½»ÓÉÓд¦ÖÃ×ÊÖʵĵÚÈý·½´¦Ö㬵«Ä¿Ç°ÔÚ¹úÄÚ£¬°Î³ýÎï´¦ÖÃÉ̵Ĵ¦ÖÃÄÜÁ¦ÓÐÏÞ£¬Ë®Æ½²Î²î²»Æë¡£¸üÈÃÈËÍ·ÌÛµÄÊÇ£¬¹ú¶ÈÄܹ»Ìṩ°Î³ýÎï´¦ÖÃ×ÊÖÊÈÏÖ¤µÄ»ú¹¹ÓÐÏÞ£¬¹ÌÈ»¸÷µØÒ²ÔÚ»ý¼«À©´ó°Î³ýÎï´¦ÖÃÄÜÁ¦£¬µ«ÊÇÒÀÈ»ÑϳÁ¡°²ú¡±²»¼°Ð裬ÓÐЩÆóҵÿÄêÓÐ3-5¸öÔ¹¦·ò¶¼ÕÒ²»µ½ÏàÒ˵ĵÚÈý·½À´´¦ÖðγýÎï¡£²¢ÇÒ´¦Öóɱ¾Ñ¹Á¦¼«¶È´ó£¬³ö¸ñÔÚһЩÄÏ·½³ÇÊаγýÎïµã»ðµÄ³É±¾ÉõÖÁ´ïµ½18000Ôª/¶Ö¡£
»·±£¹Ì·Ï¼¼Êõ×êÑÐÈËÔ±ÒÔΪ£º¡°¿Æ¼¼Ö§³ÖÄÜÁ¦²»¼°£¬²»×ã»ù´¡×êÑУ¬Î£ÏÕ·ÏÁϼø¶¨»ú¹¹ºÍ¼ø¶¨·¨Ê½²»Ã÷È·¡£Õâ¶¼Êǵ¼ÖÂĿǰ¹Ì·Ï´¦Öóɱ¾ìÉýµÄÔÒò¡£¡±
¹ØÓڹ̷ÏÖÎÀíµÄ³£ÓÃ֪ʶ
Æä´óÓס¢É«²Ê¶¼ÊÇÓл®¶¨µÄ¡£µÈ±ßÈý½ÇÐÎ(±ß³¤²»Ó×ÓÚ40cm)£¬²¼¾°Îª»ÆÉ«£¬Í¼ÐÎΪÐþÉ«¡£ÆäÉèÖõÄÖØÒªÖ÷ÕÅÊǾ¯Ê¾×÷Óã¬ËùÒÔ±ØÐëÄܸÉŶ~
ΣÏÕ·ÏÁϰü×°ÈÝÆ÷ÉÏÕÅÌùµÄ±êÇ©³¤ÕâÑùµÄ£º
ÉÏͼÖеÄΣÏÕ·ÏÁÏÀà±ðƾ¾ÝÏÖʵÕÅÌùÏàӦͼ±ê»òÓ¡ÔìÏàӦͼ±ê£¬ÆäÓУº

ÓÚΣ·Ï¿âÉèÖÃÓ¦ÇкÏÒÔÏÂÒªÇó£º
1.ΣÏÕ·ÏÁÏÖü´æ¿â×ñÑ·ÀÑïÉ¢¡¢·ÀÁ÷ʧ¡¢·ÀÉøÂ©×¼Ôò¡£
2.ΣÏÕ·ÏÁÏÖü´æÉèÊ©Èë¿Ú´¦ÄܸɵĴ¦Ëù±êʾ¡°Î£ÏÕ·ÏÁÏÖü´æ¿â¡±×ÖÑù(»Æµ×ºÚ×Ö£¬30cmx15cmµÄ³¤·½ÐÎ)ºÍÉèÖÃΣÏÕ·ÏÁϾ¯Ê¾±êÖ¾¡£
3.´«È¾»·¾³·ÀÖÎÔðÈÎÔì¶ÈÒªÉÏǽ¡£
4.³ö²ú¹¤ÒÕÁ÷³ÌͼҪÉÏǽ£¬ÔÚͼÖÐÒª±ê×¢²úÉúΣÏÕ·ÏÁÏ»·½Ú¡£
5.Ôì×÷ΣÏÕ·ÏÁÏĿ¼¡£
6.Σ·Ï¿âÃÅ¿ÚÒªÉèÖÃΧÑß¡¢µ¼Á÷²Û¡¢µØÃæ×ö·ÀÉø¡£
7.ΣÏÕ·ÏÁÏÒª·ÖÀà¡¢·ÖÇøÖü´æ£¬ÖÖÀàÖ®¼äÒªÉ趨ÏÔÖøµÄ·ÖÇø±êʶ£¬ÈçÉ趨ΧÀ¸»òµØÃæ»·ÖÇøÏß¡£ÔÚÿһÀàÖü´æÇøÇ½ÉÏÕÅÌù±êʶ£¬ÔÚÿһÀàÎïÆ·ÉÏÕÅÌù±êʶ¡£
8.Σ·ÏÖü´æ¿âÒª·Åһ̨³Ó£¬²¢ÔÚǽÉÏÕÅÌų̀³Ó±êÇ©¡£¸éÖÃÃð»ðÆ÷¡£
9.ÔÚΣ·Ï¿â¸éÖóöÈë¿ą̂ÕË¡£
¶ÔÓÚÁÙ½Ö·¿Â¥ÉϽ¨ÉèΣ·Ï¿âÎÞ³ö¸ñÒªÇ󣬹ؼü·½±ãΣÏÕ·ÏÁÏÖü´æºÍתÔË¡£¾ßÌåÒªÇó²Î¿¼¡¶Î£ÏÕ·ÏÁÏÖü´æ´«È¾½ÚÔì³ß¶È¡·GB18597-2001(2013Äê¶©Õý)¡£
£¨ÄÚÈÝÆðÔ´£º¹¤Òµ¹Ì·Ï×ÛºÏÀûÓòúҵͬÃË¡£±¾Õ¾Ïµ±¾Íø±à×ë×ªÔØ£¬×ªÔØÖ÷ÕÅÔÚÓÚ´«µÝ¸ü¶àÐÅÏ¢£¬²¢²»´ú±í±¾ÍøÔÞ³ÉÆä¸ÅÏëºÍ¶ÔÆäÕæÊµÐÔÕÆ¹Ü¡£ÈçÉæ¼°ÎÄÕÂÄÚÈÝ¡¢°æÈ¨ºÍÆäËüÎÊÌ⣬ÇëÔÚ30ÈÕÄÚÓë±¾ÍøÁªÏµ£¬ÎÒÃǽ«ÔÚµÚÒ»¹¦·òɾ³ýÄÚÈÝ£¡£©