±±¼«ÐÇ´óÆøÍøÑ¶:½üÈÕ£¬É½¶«Ê¡ÈËÃñµ±¾Ö°ä²¼¡¶É½¶«Ê¡ÈËÃñµ±¾Ö¹ØÓÚµ÷ÕûÖ´Ðв¿ÃÅÊ¡¼¶ÐÐÕþÈ¨ÊÆÊÂÏîµÄ¾ö¶¨¡·£¬½«»·ÆÀÉóÅú¡¢Î£·ÏÐí¿ÉµÈ¶àÏîÉóÅúȨÏ·ţ¬ÏêÇéÈçÏ£º
ɽ¶«Ê¡ÈËÃñµ±¾ÖÁî
µÚ333ºÅ
¡¶É½¶«Ê¡ÈËÃñµ±¾Ö¹ØÓÚµ÷ÕûÖ´Ðв¿ÃÅÊ¡¼¶ÐÐÕþÈ¨ÊÆÊÂÏîµÄ¾ö¶¨¡·ÒѾ2020Äê6ÔÂ23ÈÕÊ¡µ±¾ÖµÚ75´Î³£Îñ»áÒéͨ¹ý£¬ÏÖÓè°ä²¼£¬×Ô°ä²¼Ö®ÈÕÆðÖ´ÐС£
Ê¡³¤£¨´ú£© Àî¸É½Ü
2020Äê7ÔÂ10ÈÕ
ɽ¶«Ê¡ÈËÃñµ±¾Ö
¹ØÓÚµ÷ÕûÖ´Ðв¿ÃÅÊ¡¼¶ÐÐÕþÈ¨ÊÆÊÂÏîµÄ¾ö¶¨
ΪÁ˼ӿìÍÆ¶¯µ±¾ÖÖ°ÄÜת±ä£¬ÓÅ»¯ÓªÉÌ»·¾³£¬Íƽø¸ßÖÊÁ¿·¢Õ¹£¬Æ¾¾Ý¡¶ÖлªÈËÃñ¹²ºÍ¹úÐÐÕþÐí¿É·¨¡·µÈ˾·¨¡¢ÂÉÀý£¬Ê¡ÈËÃñµ±¾Ö¾ö¶¨£º
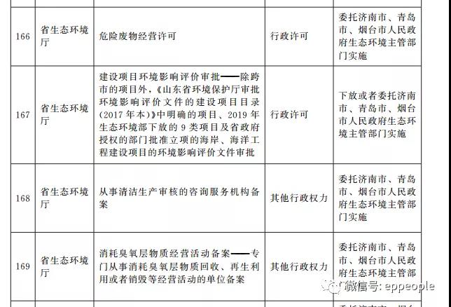
Ò»¡¢µ÷ÕûÏ·Ų¿ÃÅÊ¡¼¶ÐÐÕþÈ¨ÊÆÊÂÏî¡£½«316ÏîÊ¡¼¶ÐÐÕþÈ¨ÊÆÊÂÏîµ÷ÕûÓɼÃÄÏ¡¢Çൺ¡¢ÑĮ̀3ÊÐÖ´ÐУ¨µÚ¶þÅú£©£¬½«61ÏîÊ¡¼¶ÐÐÕþÈ¨ÊÆÊÂÏîµ÷ÕûÓɼÃÄÏ¡¢Çൺ¡¢ÑĮ̀ÒÔ±íµÄÆäËû13¸öÉèÇøµÄÊÐÖ´ÐУ¬½«240ÏîÊ¡¼¶ÐÐÕþÈ¨ÊÆÊÂÏîµ÷ÕûÓÉÇൺÎ÷º£°¶ÐÂÇøÖ´ÐУ¬½«103ÏîÊ¡¼¶ÐÐÕþÈ¨ÊÆÊÂÏîµ÷ÕûÓɹú¶È¼¶¿ª·¢ÇøÖ´ÐС£
¶þ¡¢µ±Õæ×öºÃÐÐÕþÈ¨ÊÆÊÂÏîµÄÏ·źÍÏνӹ¤×÷¡£Ê¡ÈËÃñµ±¾ÖÓйز¿Ãź͵¥Ôª¡¢ÉèÇøµÄÊÐÈËÃñµ±¾ÖÒÔ¼°ÇൺÎ÷º£°¶ÐÂÇøºÍ¹ú¶È¼¶¿ª·¢ÇøÖÎÀí»ú¹¹¸Ãµ±Ôì¶©¾ßÌåÏνӹ滮£¬ÔÚ±¾¾ö¶¨°ä²¼Ö®ÈÕÆð60ÈÕÄÚ×ñѱ¾¾ö¶¨ÊµÏÖÓйØÐÐÕþÈ¨ÊÆÊÂÏî½â¾öµÄ½»´ú¹¤×÷¡£ÔÚµ÷ÕûÊÂÏî³Ð½Óµ½Î»Ç°£¬Ê¡ÈËÃñµ±¾ÖÓйز¿Ãź͵¥Ôª¸Ãµ±³ÖÐø×öºÃÊÜÀí¡¢ÉóºËµÈ¹¤×÷£¬Ô¤·À¹¤×÷Íѽڣ»ÉèÇøµÄÊÐÈËÃñµ±¾ÖÓйز¿Ãź͵¥ÔªÒÔ¼°ÇൺÎ÷º£°¶ÐÂÇøºÍ¹ú¶È¼¶¿ª·¢ÇøÖÎÀí»ú¹¹Ö´ÐÐÓйØÐÐÕþÈ¨ÊÆÊÂÏ±ØÒªÊ¹Óùú¶ÈͳһÐÅϢϵͳ»òÕßÓë¹ú¶ÈÓйز¿ÃŽøÐÐÒµÎñ¶Ô½ÓµÄ£¬Ê¡ÈËÃñµ±¾ÖÓйز¿Ãź͵¥Ôª¸Ãµ±×öºÃ¹µÍ¨Óëе÷¹¤×÷£¬Ô¤·ÀÒòÊÂÏîµ÷ÕûÓ°ÏìÓйØÐÐÕþÈ¨ÊÆÊÂÏîµÄ˳ÀûÖ´ÐС£
Èý¡¢ÇÐʵ¼ÓÇ¿ÊÂÖйýºó¼à¹Ü¡£ÉèÇøµÄÊÐÈËÃñµ±¾ÖÒÔ¼°ÇൺÎ÷º£°¶ÐÂÇøºÍ¹ú¶È¼¶¿ª·¢ÇøÖÎÀí»ú¹¹¸Ãµ±¼ÓÇ¿×éÖ¯¸¨µ¼£¬Æ¾¾Ý±¾¾ö¶¨ÊµÊ±µ÷ÕûÏàÓ¦µÄȨÔðÇåµ¥£¬Ôì¶©²¢ÃÀÂúÊÂÖйýºó¼à¹Ü´ëÊ©£¬¼ÓÇ¿¶Ô»»ÕûÊÂÏî³Ð½Ó²¿ÃÅ»òÕßµ¥ÔªµÄ¼à¶½£¬È·±£ÓйØÔðÈÎÂäʵµ½Î»£»¶Ô»»ÕûÊÂÏÓмà¹ÜÔðÈεIJ¿ÃÅ»òÕßµ¥Ôª£¬¸Ãµ±ÒÀ·¨Íƹã¶ÔÓйØÊÂÏîµÄÖÎÀíÖ°Ô𣬲ÉÈ¡¡°Ë«Ëæ»ú¡¢Ò»¹«¿ª¡±¼à¹Ü¡¢³Áµã¼à¹Ü¡¢ÐÅÓþ¼à¹Ü¡¢¡°»¥ÁªÍø+¼à¹Ü¡±µÈ·½Ê½£¬Ìá¸ß¼à¹ÜЧÄÜ£¬È·±£·ÅµÃ¿ª¡¢½ÓµÃס¡¢¹ÜµÃºÃ¡£Ê¡ÈËÃñµ±¾ÖÓйز¿ÃÅ»òÕßµ¥Ôª¸Ãµ±¶ÔÏ·ŵÄÐÐÕþÈ¨ÊÆÊÂÏîµÄÖ´Ðй¤×÷¼ÓÇ¿Áìµ¼ºÍ¼à¶½£¬¶ÔίÍÐÖ´ÐеÄÊ¡¼¶ÐÐÕþÈ¨ÊÆÊÂÏîÒÀ·¨Ç©¶¨Î¯ÍкÍ̸£¬²¢½«ÊÜίÍÐÐÐÕþ»ú¹Ø¼°ÆäÖ´ÐÐÐÐÕþÈ¨ÊÆµÄÄÚÈÝÓèÒÔ²¼¸æ£»¶ÔÖ±½ÓÏ·ŵÄÊ¡¼¶ÐÐÕþÈ¨ÊÆÊÂÏ²ÉÈ¡Ëæ»ú³é²é¡¢×¨ÏîÆÀ¹À¡¢ÖÐÒâ¶Èµ÷²éµÈ¶àÖÖ·½Ê½½øÐмල£¬¶Ô·¢ÏÖµÄÎÊÌâʵʱÓèÒÔ¾ÀÕý¡£
ËÄ¡¢±¾¾ö¶¨×Ô°ä²¼Ö®ÈÕÆðÖ´ÐС£
¸½¼þ£º1.µ÷ÕûÓɼÃÄÏ¡¢Çൺ¡¢ÑĮ̀3ÊÐÖ´ÐеÄÊ¡¼¶ÐÐÕþÈ¨ÊÆÊÂÏî
2.µ÷ÕûÓɼÃÄÏ¡¢Çൺ¡¢ÑĮ̀3ÊÐÒÔ±íµÄÆäËû13¸öÉèÇøµÄÊÐÖ´ÐеÄÊ¡¼¶ÐÐÕþÈ¨ÊÆÊÂÏî
3.µ÷ÕûÓÉÇൺÎ÷º£°¶ÐÂÇøÖ´ÐеÄÊ¡¼¶ÐÐÕþÈ¨ÊÆÊÂÏî
4.µ÷ÕûÓɹú¶È¼¶¿ª·¢ÇøÖ´ÐеÄÊ¡¼¶ÐÐÕþÈ¨ÊÆÊÂÏî
·ÖËÍ£ºÊ¡Î¯Êé¼Ç¡¢¸±Êé¼Ç¡¢³£Î¯£¬Ê¡³¤¡¢¸±Ê¡³¤¡£¸÷ÊÐÈËÃñµ±¾Ö£¬¸÷ÏØ£¨ÊÓ×¢Çø£©ÈËÃñµ±¾Ö£¬Ê¡µ±¾Ö¸÷²¿ÃÅ¡¢¸÷Ö±Êô»ú¹¹£¬¸÷´óÆóÒµ£¬¸÷¸ßµµÔºÐ£¡£Ê¡Î¯¸÷²¿ÃÅ£¬Ê¡ÈË´ó³£Î¯»á°ì¹«Ìü£¬Ê¡Õþа칫Ìü£¬Ê¡¼àί£¬Ê¡·¨Ôº£¬Ê¡¼ì²ìÔº¡£¸÷ÃñÖ÷µ³ÅÉʡί£¬Ê¡¹¤ÉÌÁª¡£
ɽ¶«Ê¡ÈËÃñµ±¾Ö°ì¹«Ìü2020Äê7ÔÂ14ÈÕÓ¡·¢




£¨ÄÚÈÝÆðÔ´£º±±¼«ÐÇ»·±£ÍøºÏ×÷ýÌå»ò»¥ÁªÍøÆäËüÍøÕ¾¡£±¾Õ¾Ïµ±¾Íø±à×ë×ªÔØ£¬×ªÔØÖ÷ÕÅÔÚÓÚ´«µÝ¸ü¶àÐÅÏ¢£¬²¢²»´ú±í±¾ÍøÔÞ³ÉÆä¸ÅÏëºÍ¶ÔÆäÕæÊµÐÔÕÆ¹Ü¡£ÈçÉæ¼°ÎÄÕÂÄÚÈÝ¡¢°æÈ¨ºÍÆäËüÎÊÌ⣬ÇëÔÚ30ÈÕÄÚÓë±¾ÍøÁªÏµ£¬ÎÒÃǽ«ÔÚµÚÒ»¹¦·òɾ³ýÄÚÈÝ£¡£©